热门产品
热门阅读
近期更新
广东康明冷却塔降噪厂家
联系人:王经理
电话:13728927868
邮箱:km23055667@163.com
地址:深圳市龙华区龙华大道2125号卫东龙商务大厦A座1916A
广东康明 发布时间:2025-01-02 浏览量:

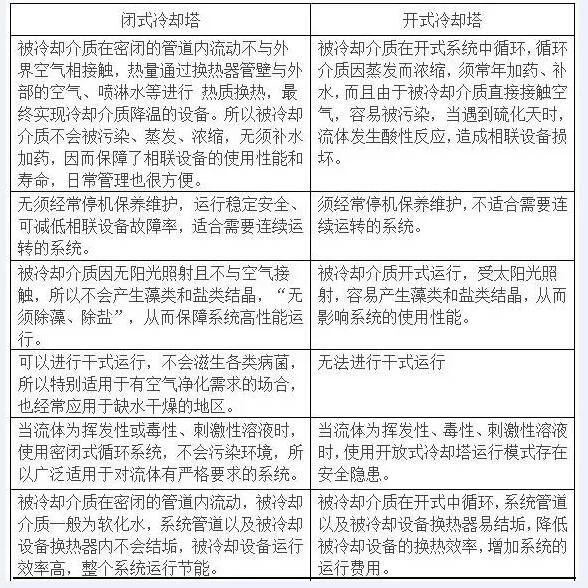
冷却塔根据水与空气是否直接接触分为闭式冷却塔和开式冷却塔。那么,两者有什么区别呢?今天康明节能空调就带您了解一下它们之间的区别。
首先,卡明节能空调带您了解一下冷却塔的工作原理:
冷却塔是一种利用空气与水接触的装置(直接或间接)冷却水。它利用水作为循环冷却剂,从系统中吸收热量并将其排放到大气中,从而降低塔内温度,创造出可以回收冷却水的设备。
开式冷却塔冷却原理
开式冷却塔< /p>
开式冷却塔将循环水喷淋到冷却塔填料上,通过水与空气的接触实现热交换,然后风机带动塔内空气流动。循环将热气流与水进行热交换后取出,达到冷却的目的。这种冷却方式初期投资较少,但运行成本较高(水耗、电耗)。
闭式冷却塔工作原理
闭式冷却塔
利用水与盘管的接触,通过盘管外壁传热带走盘管内冷却介质的热量,达到冷却目的。闭式冷却塔内的循环水仅在冷却塔内部循环,应适当补充水管。与开式冷却塔相比,闭式冷却塔最明显的特点是增加了盘管,需要冷却的液态工质在盘管内流动,不与水直接接触,进行热量交换穿过管壁。
开式冷却塔和闭式冷却塔的区别:开式冷却塔和闭式冷却塔的工作换热方式是相同的,都是利用水进行热量交换。首先,两种冷却塔两种冷却塔的冷却效果是相同的,但是开式冷却塔和闭式冷却塔的设计结构完全不同,循环过程也不同。
简单来说,有两个循环:内循环和外循环。没有填料,主要核心部分是铜管表面冷却器。1.内循环:与目标设备连接,形成闭式循环系统(循环介质为软水)。冷却目标设备并将目标设备的热量带至冷却单元。
2.外循环:在冷却塔内,对冷却塔本身进行冷却。它不与内部循环水接触,仅通过冷却塔内的铜管表冷器进行热交换和散热。在这种冷却方法中,电机的运行是根据水温通过自动控制来设置的。两个循环,春夏季节环境温度较高时,需要同时运行两个循环。秋冬季节,环境温度不高,大多数情况下只需进行一次内循环。
开式冷却塔和闭式冷却塔的优缺点比较。开式冷却塔具有结构简单、成本低、维护保养方便等优点。它们是早期冷却设备中最常用的设备。但开放式冷却塔的风扇电机和叶片暴露在空气中,运行时噪音较大;由于是开放系统,冷却塔运行时会出现水漂现象,造成水损失。频繁补水也会对冷却水造成一定程度的污染,造成水质下降,外部杂物也会进入冷却水中,造成水质污染;开式冷却塔的冷却水压力损失高于闭式冷却塔。闭式冷却塔的优点1.由于闭式冷却塔是全闭式循环冷却,不会有杂物进入冷却管道系统,造成管道堵塞; 2、闭式冷却塔为软水循环冷却,在高温下不会产生水垢,导致冷却管道系统结垢; 3、闭式冷却塔占地面积小,无需开挖水池,易于搬迁,节约用水,降低能耗; 4..闭式冷却塔采用风冷蒸发和吸热双重冷却方式,冷却效率高; 5、可直接冷却水、油、酒精、淬火液、盐水、化学液体等介质,介质无损失,成分稳定; 6..由于采用闭式循环,介质不受环境影响,不会污染环境; 7、冷却水压力损失比开式冷却塔小。
闭式冷却塔的缺点1、由于大量使用换热性能高但价格昂贵的铜盘管,闭式冷却塔一般价格较贵。 2、北方地区冬季气温较低。如果不采取有效的防冻措施,可能会出现冷却器局部结冰、破裂的情况。但总的来说,如果闭式冷却塔维护得当,从长远来看,由于闭式冷却塔本身节能降耗的特点,以及其较长的使用寿命和稳定的冷却性能,总项目成本将相当或略高。低于开放式冷却塔。开式冷却塔与闭式冷却塔性能对比耗水量对比
开式冷却塔与空气直接接触,水的蒸发量比较大。冷却水全天不断循环,冷却塔产生的水具有一定的温度。因此,开放式冷却塔的环境温度比较高,因此水的蒸发量会比自然环境中的蒸发量多。按照目前通用的计算方法,开式冷却塔的耗水量比闭式冷却塔高100倍。闭式冷却塔的用水量可有效控制在0.01%,开式冷却塔的用水量在1%左右。
能耗对比
开式冷却塔的扬程比闭式冷却塔低。闭式冷却塔还需要设计喷淋系统辅机等设备。因此,设备的用电量会在一定程度上增加,从而导致功耗过大。闭式冷却塔的喷淋和辅机并不总是作为冷却环节开启。当温度相对较高时它们会打开以帮助冷却。温度下降后,它们会自动停止。因此,闭式冷却塔的消耗增加。与启动冷却塔相比,功率不会有太大差异。
开式冷却塔与闭式冷却塔性能对比
闭式冷却塔又称闭式冷却塔,又称封闭式冷却塔,简称闭式塔。
封闭式冷却塔
封闭式冷却塔冷却塔起源于蒸发冷却器,但实际上是一种结合了水冷冷却器和传统冷却塔性能的热交换器。它也是水冷却器和空气冷却器之间的热交换器。 ,所以有的厂家称之为“蒸发式冷风机”。目前此类冷却设备的形式有很多种。它们的共同特点是在间壁换热器外部喷水并强制通风。热量从间壁换热器中被冷却的流体通过壁传递到壁外的喷雾。然后喷淋水通过喷淋水与空气之间的强制对流传递到空气中,喷淋水向空气的传热主要由喷淋水的蒸发潜热和喷淋水与空气之间的显热交换组成。喷雾水和空气。由于被冷却的流体在间壁换热器和外部工艺设备之间呈闭路循环流动,不同于一般冷却塔中被冷却的流体与空气直接接触,因此被称为“闭式塔”,相应的冷却塔一般称为“开式塔”。
以上是康明节能空调总结的开式冷却塔和闭式冷却塔的区别。更多冷却塔问题请咨询冷却塔厂家康明节能空调
以上就是冷却塔降噪厂家广东康明节能空调为大家带来开式冷却塔和闭式冷却塔有什么区别?,开式冷却塔和闭式冷却塔的介绍了,希望对大家有所帮助。
在提升生产效率与应对环境温度的挑战中,冷却塔扮演着至关重要的角色。但您是否曾担忧它无法始终保持最佳性能?让我们的工业冷却系统变得更加强大、智能和高效!是否还在为冷却塔效率不佳而烦恼?现在就联系我们,获取免费定制专属的冷却塔噪声解决方案,与冷却塔噪音扰民彻底告别!
·个性方案:我们的专业团队将根据您的具体需求,打造专属的冷却塔方案,确保您的投资获得最佳回报。
·性能优化:采用我们的方案,不仅提升冷却塔的工作效率,还能有效降低能源消耗,实现高效冷却。
·经久耐用:选择我们的解决方案,将延长冷却塔的使用寿命,减少维修费用,享受长期稳定的冷却效果。
·智能降噪:提供的不围蔽冷却塔降噪方案,采用先进技术,有效降低噪音,同时确保冷却塔的散热效率不受影响。
·立刻行动:拨打我们的免费冷却塔专属方案:13728927868,获取您的定制化解决方案。
文章链接: 开式冷却塔和闭式冷却塔有什么区别?,开式冷却塔和闭式冷却塔 http://www.szkangming.com/news/1587.html
广东康明冷却塔降噪厂家
电话:13728927868
邮箱:km23055667@163.com
地址:深圳市龙华区龙华大道2125号卫东龙商务大厦A座1916A

抖音号

微信号
Copyright © 2022-2025 广东康明冷却塔降噪厂家 All Rights Reserved. |
网站地图 |
粤ICP备2021149527号
粤公网安备 44030902003126号
热门评论